搜索
首页
红会介绍
组织概况
业务动态
捐赠信息
政策法规
来自基层
机关党建
联系我们
您所在的位置 :
首页
> 审计报告
普法传播
人道救助
救护培训
志愿服务
红十字青少年
备灾救灾
社区服务
少儿医疗保障
机构设置
主要职能
机关党建
大事记
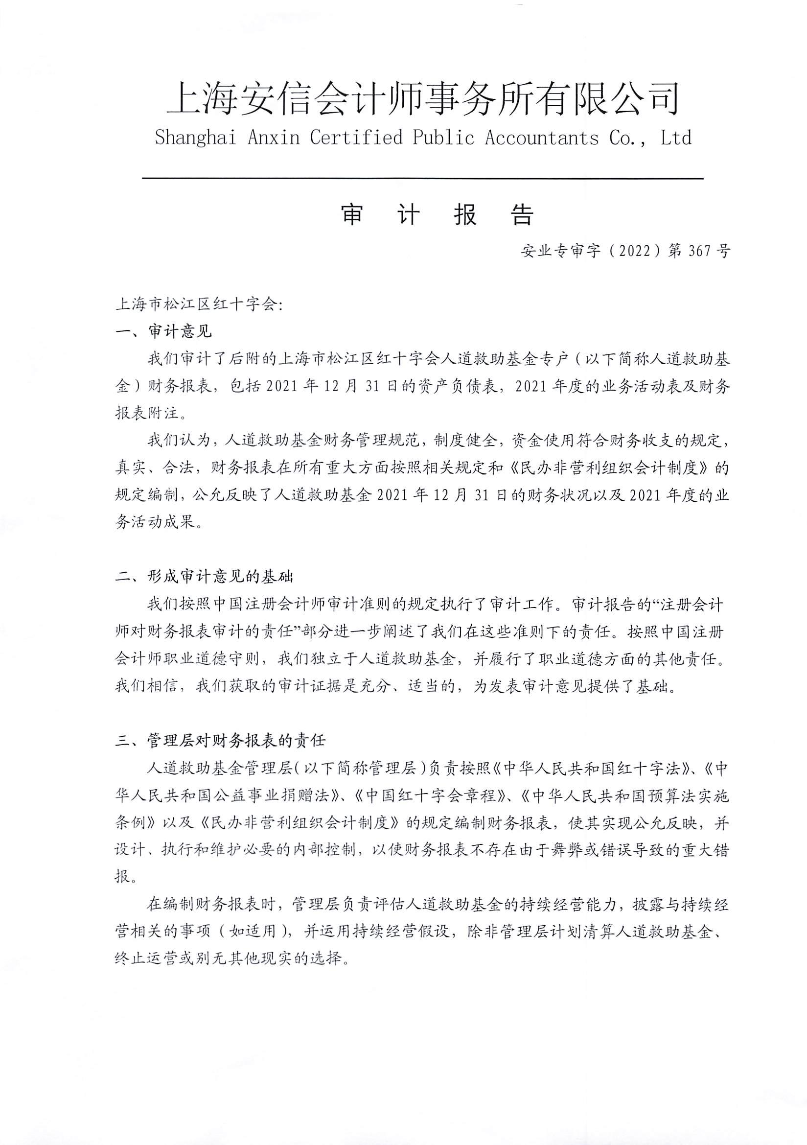
审计报告
上海市松江区红十字会公示2021年度人道救助基金审计报告
发布日期:2022-10-11
浏览次数(
)
上一篇
[已经是第一篇]
下一篇
2013年大事记
版权所有:松江区红十字会
地址:上海市松江区中山中路38号1号楼12楼西侧
爱心热线:021-57716070
浏览量: 日期:2025/8/11
今日:6
本月:712
总计:5628937
Copyright©2004-2025. All rights reserved.沪ICP备07501188号